
丝芭传媒与鞠婧祎之间的合约纠纷源于经纪合约的斥逐期间不对。鞠婧祎一方主义合约于2024年6月到期,而丝芭传媒对峙合约有用期至2033年8月。这种不对导致两边在公开平台上屡次交锋,最终升级到丝芭传媒指控鞠婧祎涉嫌严重经济非法的阶段。通盘进程触及签名确切性刚烈、收入结算线路以及收集信息传播的指责,变成了一系列通顺的回复和声明。
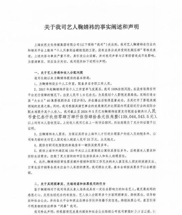
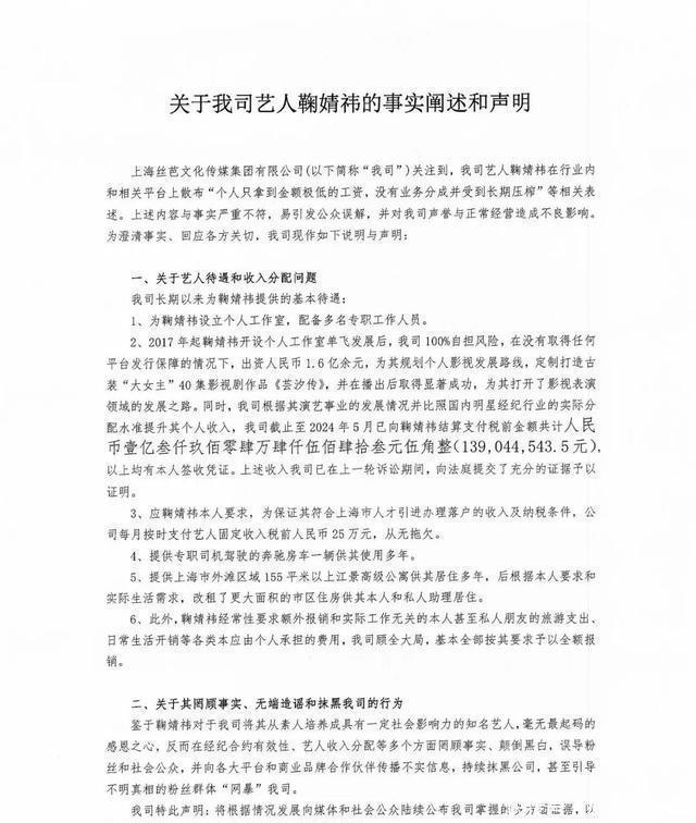
纠纷的起先不错回首到鞠婧祎从团体成员向安稳发展的转化。鞠婧祎于2013年加入丝芭传媒旗下的SNH48团体,并在2017年进入名东说念主堂后启动单飞举止。在此时刻,丝芭传媒为鞠婧祎提供了资源撑持,包括影视项贪图遐想和扩充。丝芭传媒在后续声明中提到,已为鞠婧祎的单飞发展参加遍及资金,用于影视道路的遐想和执行。这些参加包括为鞠婧祎提供专职司机、专用车辆以及上海的高档公寓居住要求,以撑持其演艺功绩的鼓励。

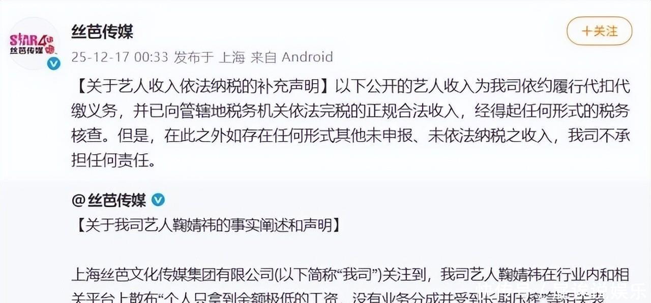
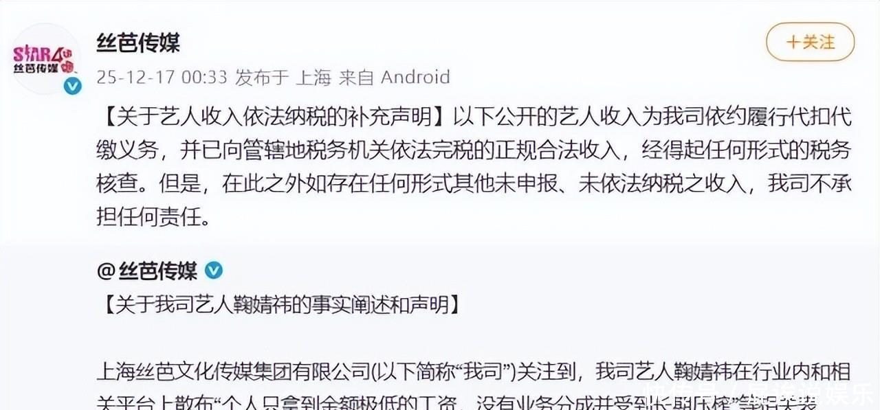
进入2025年,合约斥逐成为焦点。鞠婧祎一方在12月15日的声明中明确默示,经纪合约已于2024年6月得当斥逐。该声明同期指控丝芭传媒存在多项违法步履,包括伪造艺东说念主签名和授权文献。鞠婧祎一方进一步指出,丝芭传媒恒久与干系公司谀媚,通过缔结双重合同的花式避讳演艺收入果然切金额,从而幽囚和侵占属于鞠婧祎的收入份额。这种指控强调了丝芭传媒在收入分拨上的不透明操作,导致鞠婧祎仅获取较低的固定工资,而无业务分红。

鞠婧祎在12月16日发布回复声明,反驳丝芭传媒的刚烈效能。讼师指出,法院奉求的刚烈机构无法阐明签名属于鞠婧祎本东说念主,并重申丝芭传媒存在屡次负约步履,包括伪造签名、使用双重合同避讳收入以及幽囚演艺收入。该回复强调丝芭传媒的作念法导致鞠婧祎恒久处于收入被压榨的景色,进一步加重了两边的对立。
丝芭传媒在12月17日连接发文,质疑鞠婧祎的解约步履存在针锋相对之处。丝芭传媒指出,鞠婧祎在合约斥逐诉讼中玩笔墨游戏,试图避让补充条约的有用性。该声明重申收入支付的正当性,并默示所有公布的艺东说念主收入经得起税务核查。此次回复旨在透露丝芭传媒的投资和撑持细节,包括为鞠婧祎提供上国外滩地区的大面积公寓,以及报销与责任无关的差旅和个东说念主用度。这些细节被丝芭传媒用于反击鞠婧祎对于恒久压榨的空话指控。

纠纷在12月18日达到激越,丝芭传媒发布题为“致艺东说念主鞠婧祎的终末呈文”的声明。该声明要求鞠婧祎偏激个东说念主责任室立即住手所有侵权和抹黑步履。丝芭传媒指责鞠婧祎屡次罔顾事实、虚拟空话,愚弄个东说念主影响力误导粉丝和社会公众,并在行业内和收集平台传播作假信息,对公司进行坏心申斥。丝芭传媒还提到,鞠婧祎暗里愚弄收集水军等作歹妙技对公司实施网暴,严重挫伤了公司的社会形象、营业声誉和往日运营。
在该终末呈文中,丝芭传媒初度公开指控鞠婧祎偏激干系东说念主涂某某涉嫌严重经济非法。丝芭传媒默示,将根据掌抓的事实和笔据,择日在全网向国度干系监管机构、媒体和社会公众进行公开实名举报。该指控莫得扎眼证明经济非法的具体类型,但强调这是基于鞠婧祎偏激干系东说念主的步履蓄积而来的。丝芭传媒造就,若是鞠婧祎不立即收手,将根据情况发展赓续公布多方面笔据,以抗争其责问抹黑的坏心步履。

